
各女足青训中心、有关单位:
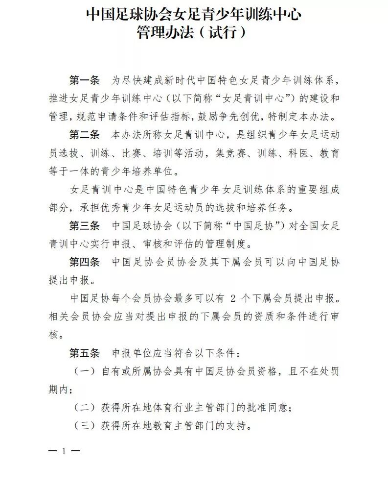
为充分发挥女足青训中心在地方女子青少年足球发展进程中的重要作用,确保青训中心建设工作扎实推进和稳步提升,中国足球协会将开展女足青训中心年度评审和新一批评定申报工作,现将有关事宜通知如下:
一、已签约青训中心评估考核工作
(一)考核内容
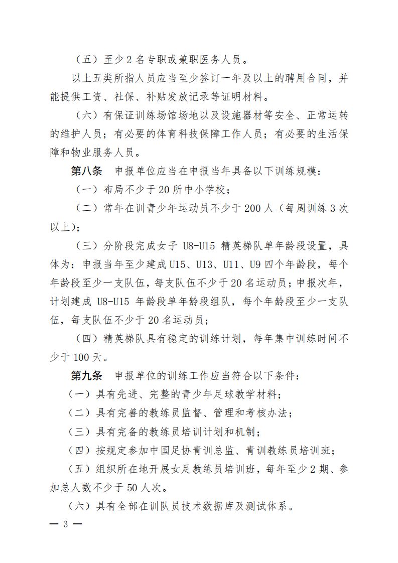
包括组织架构建设、管理团队建设、技术团队建设、梯队建设、日常训练、竞赛体系建设、技术与注册体系建设等方面,具体以签约协议及管理办法相关内容为准。
(二)考核安排
1. 资料提交阶段(10月15日至25日)。请14家已签约女足青训中心按照评估参考表中各方面工作实际开展情况,逐条提交并汇总报告。
请将电子版报告文件打包发送至we@thecfa.cn,邮件主题格式为“考核-单位名称-联系人”,邮件接收截止日期为10月25日17:00。
2. 实地考察阶段(10月25日至11月15日)。中国足协女足青训部将组织管理、财务和技术人员成立工作组,结合全年工作开展和材料提交情况,有针对性地对部分中心进行实地考察。
3. 评估反馈阶段(11月16日至11月30日)。评估工作组将对考核结果进行汇总研究,反馈整改意见,并根据评估结果进行续签协议的经费和政策调整。
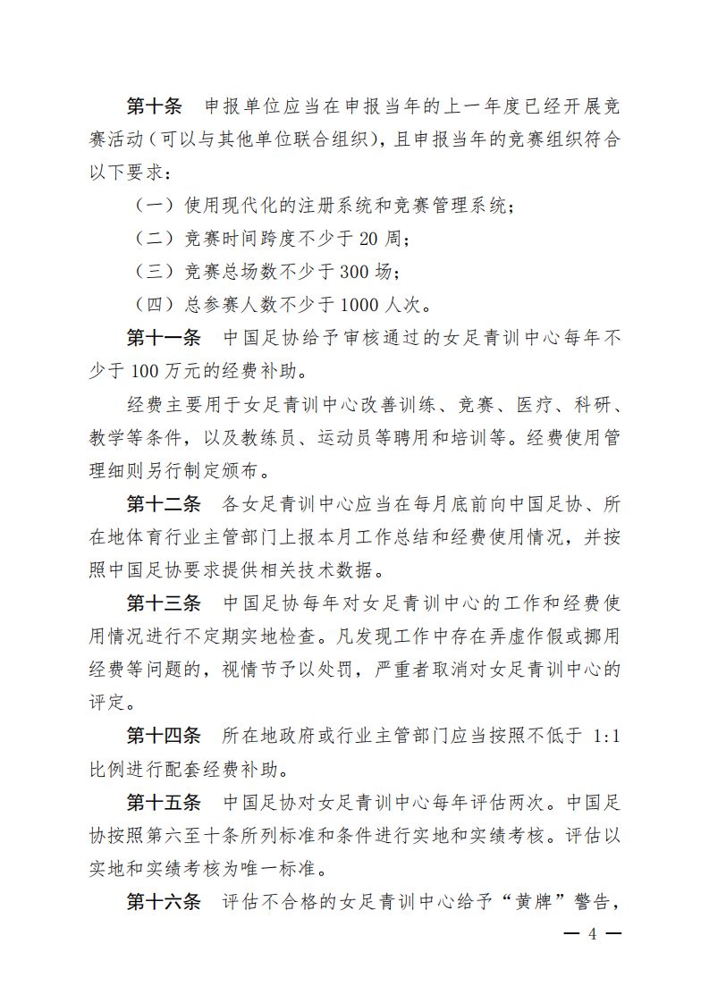
二、新一批女足青训中心申报评定工作
(一)申报信息
中国足协会员协会可进行申报。申报单位需满足《中国足球协会女足青少年训练中心管理办法(试行)》相关条件要求。本次申报评审计划新增女足青训中心不超过6家。
(二)申报安排
1. 材料提交阶段(10月15日至25日)。
各申报单位需根据申报表要求完成资料准备工作。电子版资料请发送至we@thecfa.cn,邮件主题格式为“申报-单位名称-联系人”,邮件接收截至日期为10月25日17:00。
纸质资料请发EMS快递至中国足协女足青训部。邮寄地址:北京市朝阳区广渠路18号院世东国际A座16层,中国足协女足青训部(收),联系电话:010-59291023,邮寄材料接收截止时间为10月31日(以妥投时间为准)。
2. 评审答辩阶段(11月1日至30日)。
中国足协女足青训部将组织管理、财务和技术人员成立工作组,对相关材料进行初审。对于部分工作情况开展较好,具备一定基础的申报单位进行实地考察。综合整体情况进行排序后,邀请不超过10家申报单位进行现场答辩。
3. 考察签约阶段(12月1日至12月15日)。
根据材料评审和答辩情况,工作组将对部分申报进行实地考察。最终确定签约单位。
三、女足青训中心建设评估工作要求
(一)明确青训中心的精英要求
对于青训中心的梯队体系、训练体系、竞赛体系进一步加强精英化、精细化要求,确保女足青训中心基于校园足球,但独立于校园足球的精英球员发展体系建设,同时具备女足U13-16年龄段精英队的保障条件。
(二)明确青训中心的技术要求
基于现有青训中心教练团队的实际情况,结合前一阶段“百名外教”项目以及技术数据测试的工作效果,需进一步明确青训中心的高水平教练参与要求,扩大技术数据采集对象的整体范围,确保青训中心高质量训练体系和技术数据监测体系的稳步建立。
(三)明确经费的配套和使用原则
坚持女足青训中心地方配套经费比例为1:1的基础上,各青训中心的拨付经费提出更为具体的用途和要求。同时,将青训中心教练员的技术发展、数据测试、媒体宣传和竞赛组织相关经费单独列出,在不改变青训总预算的前提下,提高经费使用效率。
(四)明确青训中心统一管理、统一评估、区分要求的发展模式
当前女足青训中心尚处于起步阶段,虽然核心发展路径已逐步明确,但不同地区青训中心的组织框架、综合保障、发展方向和主要困难均有不同之处,未来将采用分级管理模式,协同推进建设工作,并将部分规范化要求的条款加入协议,以实现协会对女足青训中心的统一管理、统一评估,协同发展。
四、联系方式
女足青训部:程 旭、曾梦姝
座机:010-59291029、010-59291023
邮箱:we@thecfa.cn。
未尽事宜,另行通知。
附件:(下载附件请点击下方“阅读原文”)
1. 中国足球协会女足青训中心管理办法(试行)

2. 中国足球协会女足青训中心申报表
3. 中国足球协会女足青训中心评估参考标准

中国足球协会
2019年10月16日