杭州-音悦课战绩
中国5大音乐学院 状元13人,
中国5大音乐学院榜眼11人
中国5大音乐学院探花 13人
上海音乐学院 斩获7张合格证
中国音乐学院 国乐系状元1人
四川音乐学院 流行演唱状元1人
四川音乐学院 音乐学状元1人
星海音乐学院 音乐教育状元1人
天津音乐学院 流行演唱状元1人
中国10大音乐学院第1名第2名第3名累计37人
首都师范大学 音乐教育状元2人
2019年浙音流行系稳录名次每4人中就有1人来自音悦课
连续6年,全校每10人中二本及以上录取9人
累计斩获:
浙江音乐学院 状元8人,榜眼7人,探花7人
浙江音乐学院 音教状元3人声歌状元1人
浙音流行演唱 第一名1人 第二名1人,第三名2人
浙江音乐学院 作曲专业状元1人,音乐学状元1名
浙江音乐学院 中国器乐演奏状元1人
浙江音乐学院 第1名第2名第3名 累计22人
1人夺取浙江省统考状元及浙音音教系状元双状元
1人夺取浙江省统考状元及首都师大音教系状元双状元
2018、2019年 浙江省统考第1名 皆出自音悦课
全国范围内无可匹敌
开营致辞
KAI YING ZHICI
解说人:INYOOK品牌创始人
“没有轻易获得的荣誉,就像不可能通过走路日行千里。”对于众多音乐艺考学子来说,西安音乐学院本身就竞争压力巨大,每年都吸引了来自全国各地的优秀考生。只有不畏惧艰难、迎难而上的人,才可以取得成功。

接下来,小编就以西安音乐学院2019年本科招生简章和招生须知为例,分析2020年音乐报考的相关事项,希望对各位音乐艺考学子有所帮助!
一、2019年西安音乐学院本科招生简章

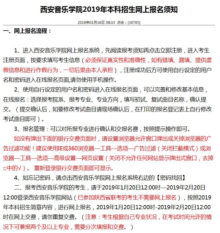
二、西安音乐学院2019年本科招生网上报名须知
INYOOK 能怎么帮助你
《我们挥洒汗水,不畏将来》

专家助力
ZHUAN JIA ZHU LI
—————————————
而提到音悦课学子的年年霸绩与学校的飞速发展,自然也不得不在此表达对各界专家的致敬,他们多次的悉心指导与亲切关怀,也成为了我们前行的指明灯。于此,才有机会汇聚成如今闪耀的音悦课。

管理有道
GUAN LI YOU DAO
————————————
对于管理,绝不夸张的可以称之为每一个大大小小集训学校的精髓,当然它也是音悦课多年的辛酸史,一路走来,我们历经数次重组、整改,终于在不计其数的摸索之后,创建出了一套懂音乐艺考生学习习惯,并能高效辅助及提升学习效率的管理班子。

音悦课人
YIN YUE KE REN
—————————————————————
从音悦课走出的学员,持续亮相各大音乐赛事,成为了不可小觑的“音悦课势力”

学子挚言
XUE ZHANG ZHI YAN
———————————————
学生的信任,是我们前行的动力,虽然我们并不完美,但是我们一直在努力的去接近完美。

微信扫一扫
关注该公众号