安徽艾约塔硅油有限公司
网站首页
关于我们
产品中心
全部
化妆品硅油
甲基硅油
苯基硅油
挥发性硅油
有机硅弹性体
有机硅乳液
有机硅乳化剂
复合硅油
化妆品用硅树脂
通用硅油
资料下载
新闻资讯
公司新闻
行业动态
联系我们
English
网站首页
关于我们
产品中心
资料下载
新闻资讯
联系我们
您的位置:
网站首页
行业动态
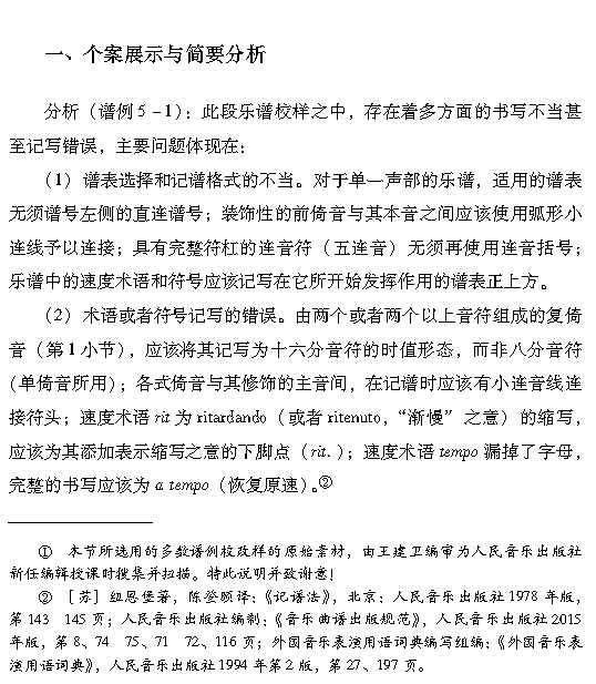
【荐读】陈荃有《音乐文本编辑理论与实践》
【荐读】陈荃有《音乐文本编辑理论与实践》
阅读量:3640382
2019-10-21
★ 名师讲堂 助梦飞翔 ★
源自:中央音乐学院出版社
随着知识积累与更新节奏的不断加快,在编辑出版业(这里特指平面文本出版物)中如何让出版物的内容得以更好地继承、保存与交流,多年实践里已逐年显现出明确细化的行业规则。然而,音乐文本编辑与专业音乐出版物一隅还尚显“年轻”,正处于发展阶段,一则是从业群体的数量(既包括一线职业编辑又包括编辑出版理论研究者)还不像广大人文、社会学科领域内那样普遍,二是音乐文本编辑领域中文字与乐谱的量化细节还有诸多待完善的方面,三是音乐编辑人才的培养尚处在初起阶段,从系统化、学理化、常态化的程度来看,要走的路还很长。
当下,图书、期刊、网络已成为主要的音乐文化传播媒介,文字与乐谱则是不同媒介音乐文化承载的共同体现。众多的音乐文本书写人从专业方向上来说,或来自音乐作品创作、音乐理论研究,或来自演奏(唱)表演、音乐评论与管理等,书写群体的不同,决定了音乐编辑出版行业存在的一定个性与特殊性。如何将特定的音乐文本编辑加工成为适于出版、传播的稿件,继而为书稿的出版提供可能,为优秀的音乐图书在质与量方面的积累做好准备,这就需要在总结大量人文社科图书的经验基础上,结合音乐领域各学科专业的特点予以针对性的总结归纳与梳理,才能解决好编辑学与音乐编辑学之间共性与特性的关系。基于此,这里向大家推荐一本行业新书。
《音乐文本编辑理论与实践》是资深职业出版人,中国音乐史学、音乐编辑学专家陈荃有编审多年来积累的一部理论性、实践性颇高的书稿,该书的出版对音乐编辑学的理论研究与学科建设将起到积极的推动作用。作者立足于近二十年来从事职业编辑工作、科研、教学所总结出的学术与应用方面的相关经验,将职业化的“编辑出版”行业理念、实践经验从音乐编辑学的角度分门别类进行讲解,对提高广义音乐领域中各行从业者的规范化意识与实际工作中的编辑技能有着直接的指导意义。本书五大亮点:
一、本书对音乐编辑主体所要面对的具体从业内容与实际操作方法分章节予以解读;
二、本书于不同章节介绍国内外的主要标注体系以及音乐学术界不同图书与期刊的运用实例,读者可从中总结不同体系的规律以及相同体系中使用不同标注方法的特殊性;
三、对编辑出版中常见的典型问题,如标题的设定中易出现的问题、数字的使用、汉语字词与标点符号、文本中附属材料的设定安排等等,从正反举例的角度给出应如何分析看待与解决问题的思路;四、本书对音乐出版物中存在的乐谱符号的记写、规范化运用以及谱文形式的文论文本的常见问题等等给予图文式解读;
五、作者身处出版、科研与教学的职业特点决定了该书述写的角度,基于学科意义的音乐编辑学特点以及编辑出版业执业实际操作的行业规范,决定了本书双方面的系统性,该书既可作为高校音乐编辑学课程的指导用书,同时亦可作为一线职业出版编辑以及音乐理论研究工作者书写论文时的工具用书与参考用书。 自2004年始,作者就将数年积累的编辑实践经验与音乐理论实务中的相关学术规范相结合,先后为中国传媒大学音乐系、中国音乐学院、中央音乐学院等全国诸多高校开设讲座并进行系统授课。在此基础上又不断调整,终形成这样一部理论与实践相结合的著述。“以虔敬之心,秉客观的态度,持规范的标准,来呈现其易解之形式。唯有如此,方能体现音乐文本在文化领域以及社会生活中的重要价值。”作者以这一诚挚的呼唤建议必然有助于唤起音乐文本书写的编辑意识,带动和促进音乐编辑学的建设和发展。
作者简介
陈荃有 中央音乐学院编审,博士生导师。1968年生于河南宝丰。2000年于上海音乐学院获得博士学位,随即主持《音乐研究》办刊,曾担任人民音乐出版社编审,期刊中心主任。其间,所选题、责编的图书蝉联中国出版集团“优秀图书奖”,获得新闻出版总署原创图书奖;执行主编并责编的期刊蝉联“优秀编辑奖”。2010年调入中央音乐学院任教,主要从事中国音乐史学、音乐编辑学的教学和研究,同时兼职办刊至2018年。现任中国音乐史学会副会长兼秘书长,中国音乐评论学会副秘书长,教育部人文社会科学重点研究基地(中央音乐学院音乐学研究所)学术委员以及国内十多所高校讲座教授、兼职教授。
更多精彩:
音乐名师大讲堂——音乐论文审读与写作指导
【精彩回听】周全|“音乐基础理论(中英双语)
“音乐名师大讲堂”最新师资、课程介绍
苹果用户订购课程说明
【精彩回听】高拂晓|音乐表演论文写作
【精彩回听】蔡际洲|音乐论文写作专题
精彩回听|相西源“音乐硕士学位论文答辩”专题解答
上一篇:
丁丁猫(李丁川)音乐作品《多情的秋》
下一篇:
美好瑞昌·大众剧场|音乐会门票免费领取,等你来拿!
为您推荐
{全程0自费!游海上花园,品味秋韵土楼}¥899 厦门、鼓浪屿、南普陀寺、南靖土楼、疯狂海岸车技秀、环岛路、曾厝垵双飞5日游
“一座比一座漂亮”武汉桥梁让外国运动员印象深刻,直呼壮美
金色福11、12月旅行计划简表
拿证速递丨7695套!重庆本周有57个项目入市,高层房源占比70%以上!
【济宁头条】中国北方最大跨湖桥梁——微山湖特大桥26日成功合龙
【周六动车·玩味潮汕】¥568元|玩味潮汕南澳美食双动2天
速看!11月赣州楼市开盘预告!众多新品入市吸睛!你最期待哪个?
打卡北京新机场!大兴机场国际港澳台航线昨日开航
11月“震撼”“抵玩”299元/人【品鉴999龙虾鲍鱼盛宴】 潮州古城、南澳岛+福建东山岛双岛联游3天
这两本桥梁书籍,将在2019年中国桥博会上开售
在线QQ咨询,点这里
QQ咨询
微信服务号