点上方“廊坊本地通”关注我
10月18日,廊坊市自然资源和规划局发布:廊坊桃李观邸项目修建性详细规划方案批前公示。为便于群众参与城市规划管理,保证城市规划顺利实施,根据《中华人民共和国城乡规划法》、《河北省城乡规划条例》等相关规定,现对该项目规划设计方案进行批前公示。

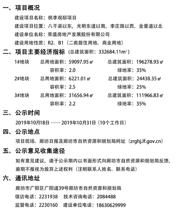
建设项目名称:廊坊桃李观邸项目,位置在八干渠以东,光明东道以南,李庄路以西,金星道以北,建设单位是荣盛房地产发展股份有限公司。下面是项目的详细信息。
廊坊市李庄村位置:光明东道以南、八干渠以东

二、项目主要经济指标(总建筑面积:332684.11平方米)
1#地块总用地面积:59097.95平方米,容积率:2.0,总建筑面积:196278.93平方米,绿地率:35%。
2#地块总用地面积:6221.01平方米,容积率:2.5,总建筑面积:24438.35平方米,绿地率:25%。
1#地块总用地面积:31656.94平方米,容积率:2.2,总建筑面积:111966.83平方米,绿地率:35%。

三、公示时间:2019年10月18日至2019年10月31日(10个工作日)
四、公示地点:项目现场、廊坊日报及廊坊市自然资源和规划局网站
五、公示意见收集途径:如有意见建议,请于公示期内以书面形式反馈(注明联系人姓名,联系电话)
六、通讯地址:廊坊市自然资源和规划局(广阳道39号)
信访电话:2231938 技术咨询电话:2084488


来源:廊坊在线