安徽艾约塔硅油有限公司
网站首页
关于我们
产品中心
全部
化妆品硅油
甲基硅油
苯基硅油
挥发性硅油
有机硅弹性体
有机硅乳液
有机硅乳化剂
复合硅油
化妆品用硅树脂
通用硅油
资料下载
新闻资讯
公司新闻
行业动态
联系我们
English
网站首页
关于我们
产品中心
资料下载
新闻资讯
联系我们
您的位置:
网站首页
行业动态
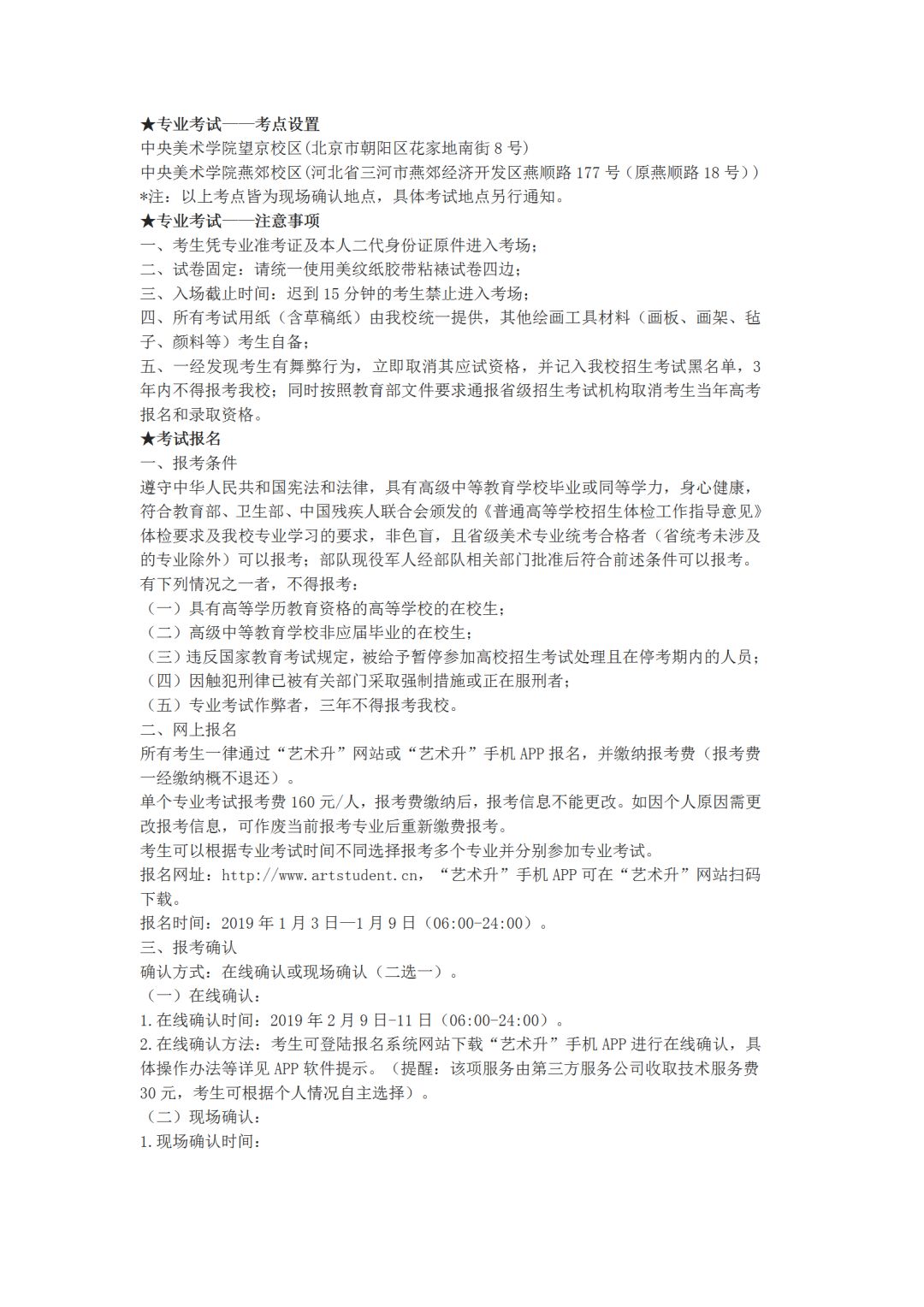
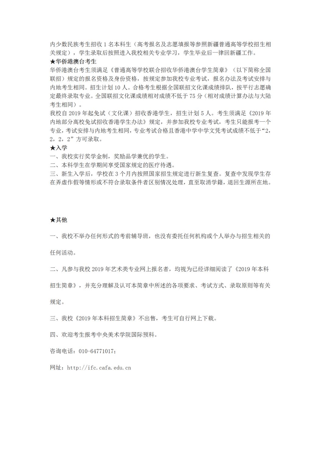
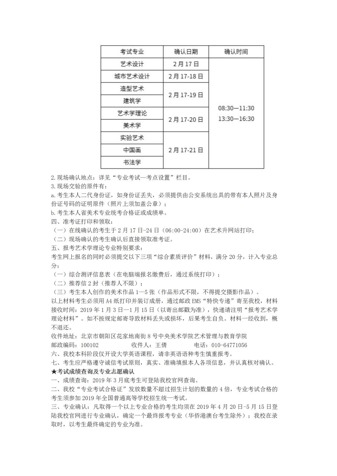
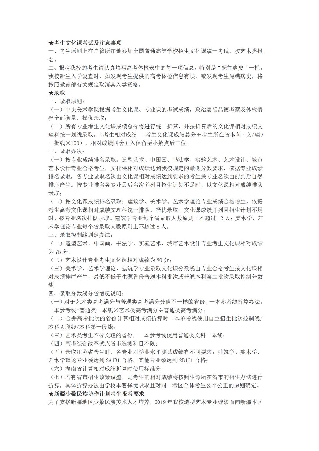
中央美术学院2019年本科招生简章
中央美术学院2019年本科招生简章
阅读量:3808950
2019-10-26
点击上方“蓝字”关注我们 获取更多考学要讯
声明:本文部分内容综合整理自网络,如有侵权请联系删除!
— END —
江苏艺考前沿· 往期回顾
速戳,江苏省2020年普通高校招生艺术类专业省统考考试时间和考点已公布!
【音乐】音乐生都去选秀了?这些才是音乐生毕业后的真正就业前景!
【艺考】美术、编导、音乐 ,哪条路更容易进入大学?
艺考-美术 || 2019年江苏省美术类统考考试说明
上一篇:
中央美术学院人文学院与广西师范大学出版社集团签订战略合作协议
下一篇:
中央美院李少文教授书画瓷器艺术展10月27日开幕!
为您推荐
{全程0自费!游海上花园,品味秋韵土楼}¥899 厦门、鼓浪屿、南普陀寺、南靖土楼、疯狂海岸车技秀、环岛路、曾厝垵双飞5日游
“一座比一座漂亮”武汉桥梁让外国运动员印象深刻,直呼壮美
金色福11、12月旅行计划简表
拿证速递丨7695套!重庆本周有57个项目入市,高层房源占比70%以上!
【济宁头条】中国北方最大跨湖桥梁——微山湖特大桥26日成功合龙
【周六动车·玩味潮汕】¥568元|玩味潮汕南澳美食双动2天
速看!11月赣州楼市开盘预告!众多新品入市吸睛!你最期待哪个?
打卡北京新机场!大兴机场国际港澳台航线昨日开航
11月“震撼”“抵玩”299元/人【品鉴999龙虾鲍鱼盛宴】 潮州古城、南澳岛+福建东山岛双岛联游3天
这两本桥梁书籍,将在2019年中国桥博会上开售
在线QQ咨询,点这里
QQ咨询
微信服务号