
想看干货文章,戳上边蓝色的按钮
中国地产行业有个特点,每一个新出的经典案例,在其后3~5年内,都会值得业界反复考察、思辨和阅读100遍。
但放眼望去,全中国这个拥有15万亿销售额的房地产市场,有本质创新能力的是项目是少数。这其中,能打败时间的、经典的项目又是极少数。
在近两年的文旅行业界,神盘良渚文化村是个经常被反复提及、高层热议的话题型项目。
杭州良渚文化村开发至今近20年,不仅仅是构建了一个桃花源般的、有理想的小镇生活,而是在更大范围内展示出了一种人与人、人与自然、人与内心和谐共存的可能,可以说是中国乌托邦社区的一次实践。
它的背后有时代的机遇,很难再复制,但良渚文化村在当代城郊大型复合住区开发(以及新型城镇化建设)的谱系中无疑是一个独特而值得研究的案例,值得系统性地复盘总结。
本文内容源自《时代建筑》2019年第5期中,对杭州良渚文化村规划建者的访谈。这篇访谈终于让业界拨开迷雾,看清了良渚的总设计师们创作项目的理念、初心和情怀。
在我们看来,这篇访谈的内容,就值得读100遍,烂熟于心。
01
良渚文化村规划的核心思想“居游于自然间”
01
良渚文化村位于杭州市西北约20km的余杭,因毗邻良渚文化遗址而得名。
整体环境依山面水,西北侧为大雄山,东南为良渚港,北侧是良渚遗址保护范围的缓冲区,优越的生态条件赋予该地块丰富的植被形态。
2000年浙江南都房产集团与余杭政府签订约一万亩(666.67万m?)土地的合作开发协议,其中5000亩(333.33万m?)为可开发用地,5 000亩是山林保护地。定位为杭州近郊以文化、生态和休闲旅游为特色的小镇。
2002年南都邀请加拿大温哥华CIVITAS事务所为良渚文化村做总体规划。在前期调研与定位阶段,CIVITAS花了三天时间探索了整个场地。
宁静与美丽的环境特质触动了他们。道路的有机感和人性尺度影响了他们的想法。“尽可能保留这片自然环境和人性尺度的重要性”形成了良渚文化村最初的构想,即由八个独特的村落串联,与存在了上百年的村落拥有同样的形态与位置。
CIVITAS顺应地形将可开发土地划分为尺度适宜的八个组团(在总体规划文本中诗意地命名为“主题村落”),包括一个旅游核心区和7个居住区,村落间预留开放空间,像绿色手指一样,作为由山林到河滨的绿化连接,从而保持原有自然生态系统的完整性。
每个组团以15分钟步行距离为原则规划了公共服务设施与社区中心,提供交往空间并赋予其场所精神。贯穿全区南北的景观大道以蜿蜒的路型和丰富的植被带来良好的通行体验。

良渚文化村总体规划图 ?CIVITAS
良渚文化村的核心思想就是“居游于自然间”,并且尊重自然环境。规划中的这些“绿色手指”就像一串提醒,提醒着自然环境如何运作,以及它的重要性。这些“绿色手指”也向所有城市住民揭示“生活在自然中”的重要性。
02
将高规格整盘规划贯彻到底
02
1、如何实现“一张蓝图绘到底”?
良渚文化村近20年的开发历程中强调“一张蓝图绘到底”,在外界看来这几乎是不可能做到的任务,良渚文化村为什么能够实现呢?
首先,良渚文化村从策划开始,到规划、设计、建设,都是按照基本的科学规律来操作的。
为了便于规划“落地”,在规划概念形成阶段,直至修规、详规深化阶段,杭州当地的规划设计单位都一起参与合作。总体规划前后做了3年。
这样,总规的原则才得以一直贯彻到单一开发项目的深度,为良渚文化村总体设计奠定了基调,并保证在后续项目深入设计和开发阶段不会变形。
其次,在开发的过程中,始终只有一家企业主导,核心团队稳定,保证了开发思路的连贯性。
2、为后续设计开发制定指导原则
之后,为了保证后续开发的连贯性,CIVITAS与南都和当地政府合作制定了一套指导原则,为后续的设计阶段提供引导。
这些主导原则包括:
保留原有自然生态系统的精粹;
各村落好似一串“珠链”,形成紧凑且串联的序列;
“绿色手指”从山林延伸至河滨;
建成环境与自然和谐共处;
有序的道路及步行连接;
相连的开放空间及娱乐设施融入村落;
将旅游活动融入村落;
将文化与艺术融入村落。

各组团总体规划与设计导则 ?CIVITAS
3、保持项目整体延续性又兼顾多元的风格
良渚文化村容量大、时间跨度长,规划的骨架很重要,但整体控制又不能过于死板。所以,在项目的生长过程中,有许多留白的地方可以让非理性、饱有生命力的东西嵌入进去。同时,这些规划上的留白也为意想不到的情况预留足够的系统余量。
经过前后四年的开发,CIVITAS对于良渚文化村未来发展,提供了两条建议:
让原有的愿景和原则引导社区的设计和发展;
与理解、共享这个愿景的设计师和管理者共同合作。

各组团总体规划与设计导则 ?CIVITAS
最后呈现出文化村第一期的三个组团是这样的:
“竹径茶语”是最早开发的住区组团,其特色在于居住区与山谷、山坡地形的成功结合;
“玉鸟流苏”是旅游和休闲区,忠于原有愿景,成了一处富有吸引力的娱乐目的地,也为良渚文化村提供咖啡馆与餐馆;
“白鹭郡”混合了住区与商业服务功能,白鹭郡村落中心设计为一个集约、适宜步行、具有人性尺度的社区核心,并且均衡分布着一系列的商店、住宅和设施。
它们对于初始愿景和原则的遵从上执行的相当好。

各组团总体规划与设计导则 ?CIVITAS
早期的开发与自然环境融合得也非常好——谷底的建筑体量较大、密度更高,而在山体坡地上的则仔细放置了小体量的建筑形态。
每一个街坊都有自己的社区公园,以保证短途步行就可以抵达一个开放空间,对于儿童和年长者也都是很便利的,并且不同楼栋里的住户都可以这里碰面、互动。

白鹭郡北居住区 ?vanke
03
打造配套,转旅居为“第一居所”
03
2006年,万科接手良渚文化村。当时良渚文化村位置偏远,缺乏基础生活配套,房子销售后人们住不进来,基本是一个田园牧村式的旅居项目,按照这样的发展进行持续开发是难以为继的。
2009年,万科在尊重原规划的同时,将重心放到系统性地进行配套设施建设,毕竟有配套才有生活。良渚文化村在万科的经营下,尤其到地铁良渚站接通之后,逐渐从一个旅居项目变为定居项目。
那么万科是如何打造配套的?总结一下可以分为三步:
先满足基本层面的生活配套(食街、菜场)
再增设教育、养老的配套
最后填补心灵上的需求,设置文化配套设施,比如教堂和文化艺术中心
从基础的生活设施一直到精神层面的配套设施,系统性地不断打造、不断投入、不断培育。
04
以知名设计师的地标建筑为引爆点的营销势能
04
现在很多文旅大盘都会邀请国内外著名设计师来设计公共设施建筑,打造文化地标,形成引爆点从而开展势能营销。
良渚文化村可以说是最早采用这种模式的大盘之一,从早期良渚博物院、美丽洲堂到较近落成的文化艺术中心,无一不是。
1、良渚博物馆
良渚博物馆在良渚申遗的过程中起到了很重要的作用。
开发团队当年为了建造博物馆参观了国内外各大著名博物馆。大卫·奇普菲尔德事务所当时刚赢得了柏林博物馆岛的国际设计竞标,炙手可热。团队与事务所联系了以后,大卫亲自来看基地,真心被这片土地所打动,决定接受委托。

良渚博物馆 ?Zhao Chongfu
2、美丽洲堂
在最初CIVITAS的规划方案中,出于小镇整体形象的考量就有一座教堂。同时,良渚文化村内也有业主提出捐建教堂作为活动基地。
最后商定,由开发商出资建造,教会负责维护。适逢周边村落拆迁,一些小教堂关闭,美丽洲堂以集中重建的名义获批。
美丽洲堂的建筑意向取自日本轻井泽的一座教堂。选址与设计上,尽可能保持利用原有的山势地形。从建筑、景观到建造都是出自日本,建筑品质可以保存200年。建成以后获得不少奖项,无数人慕名而来,日常维护管理工作都是由本地青年志愿者负责。

美丽洲堂 ?西川公朗
3、文化艺术中心
文化艺术中心规划建筑面积大约有5000m?,对功能的初步想法是分成三组:教育和培训、演艺和会堂、展览。
安藤忠雄的概念设计看起来非常简单,就是在三个块体之上覆盖一个大屋顶。但清水混凝土的施工却不容易,尤其还有大屋顶的线条。
现在,文化艺术中心的图书馆与高晓松合作成立了“晓书馆”之后充分发挥名人效应,安藤忠雄的建筑和“晓书馆”吸引了许多游客,内容运营也逐渐活跃,文化标杆的效果极为明显。

文化艺术中心 ?安藤忠雄
4、矿坑公园
矿坑公园的开发是一个多方获益的案例。当时,良渚文化村的北区基本建设完成,重心向南转移。文化设施主要集中在北区,南区缺乏开发“亮点”。
团队在现场勘查的时候发现了一座废弃的矿坑,景观充满潜力,就决定把这块地租下来,做成了矿坑公园。
开放以后吸引了许多城市游客,并且因为投资建设了这个公园,旁边的住区卖得非常好。
万科对这种现象有个说法叫作“先出善手”,看上去很慷慨,最后还能获得收益回馈,同时老百姓也满意,环境也得到了保障。

矿坑公园 ?vanke
05
生态人文城市的实践
05
1、开发的初心—— 成为中国的最佳居住地
2000年的中国核心城市,不论是上海还是杭州,中心城区都已经呈现人口和交通负荷过大的问题。
杭州当时的城市总体规划提出打造“一主、三副、六组团”的城市发展格局,良渚文化村属于六大组团中的良渚组团。
在开发初期,良渚文化村地块的优点和缺点都很突出。
地块有丰富的林地和可开发用地,西北有山,东南有河,是很难得的风水宝地。
但距离杭州城区中心有一定距离,当时距成熟城区之间还是大片未开发的农田,交通、生活并不便利。
“良渚文化村能承载未来的人居梦想,十年以后变成中国的最佳居住地”,是开发的初心。
2、建立可持续机制——生态、人文、自治
万科多次提到,“良渚文化村是万科内部一个带有理想色彩的项目。”它有很多配套投入、环境保护,目前都是由万科承担,通过后续不断开发项目盈利作为补充。
但开发商总有一天会退出,只有生活在社区的人们,才能让这片土地具有真正可持续的内生力。
从目前来看,一个健康、良性、可持续运作的社群体系已经慢慢在良渚文化村形成,无论从社区活跃度、居民参与度、地方认同感与归属感都优于同类住宅区。
这是一个具有人文关怀的社区文化和日趋成熟的协商机制,这个机制由居民主体、物业服务、基层政府及非营利外部机构等的多方协作构成。

村民市集 ?vanke
06
社区营造之路
06
1、社区认同的起点源自价值观相符的业主
良渚文化村初期开发定位偏向旅居度假,优越的自然环境和开发商提出的理想生活图景吸引了社会阶级与价值观相近的第一批业主。
他们有着共同的特点:具有较高的经济能力和社会地位,不受通勤制约。更关注心灵的需求,向往田园生活。
良渚文化村的出现,唤起了他们内心深处的田园人文生活的情怀。他们唤自己为“村民”,从这一点来看,他们对良渚文化村的居住环境和文化价值是非常认同的。
在早期基础设施和生活配套不足的情况下,这群人基于一致的价值观,建立起了生活互助与情感联结。不论是发起社群还是共同建设社区,都会产生共鸣,团结性也比较高。
这就是良渚文化村社群的雏形,在后期社区的营造里,第一批业主也始终是重要力量之一。

良渚食街村民食堂 ?vanke
2、从线上到线下,全方位打通沟通渠道,建构协商平台
从早期的业主论坛(BBS)到现在的“微信群”,无论终端设备如何迭代,都标志着业主与开发商的沟通渠道被彻底打开。
同时,基于各种志趣而建立的上百个微信群和小社团,从线上到线下构建多元的微社区,居民也因此而结成各种实在的人际沟通网络,逐渐弥补了商品房小区时代所缺失的“熟人社会”。

良渚食街玉鸟菜场 ?vanke
3、文化凝聚力是良渚文化村社区共治的最大抓手
2007年,竹径茶语小区业主在社区论坛里发表了《竹径茶语村志》。作家的斐然文采及其倡导的亲善友爱、文明自律的社区精神一时间引发了很多共鸣。
万科顺势出资将“村志”镌刻在石碑上,置于竹径茶语小区醒目的位置,此举表达了开发商与业主共同维护社区文化的决心。
村志碑落成之后,业主代表进一步提议制订一份“村民宪法”作为社区行为规范,经过多轮沟通拟出村民公约草案,并面向全体业主开展征询工作,通过网络和电话沟通、上门走访等方式征集业主意见,最终形成大家熟知的《村民公约》。
《村民公约》全文雕刻在良渚文化村的客厅——玉鸟流苏广场的锈板上,不仅是公共景观,也是社区的文化宣言与身份标识。
《村民公约》是一份没有强制力和惩罚措施的行为守则,一次自下而上的社区动员。它的意义在于,居民与开发商的关系首次超越了消费/服务、管理/被管理的旧范式,踏上了对话、协商、共治的新平台。
2012年,良渚文化村被纳入余杭区良渚街道的政府管理范围,成立了“良渚文化村社区服务中心”,街道政府派办事员入驻,由此形成了街道、房产商、物业与业主共治的局面。
良渚文化村常年以来形成文化凝聚力,居民对社区形成的认同和归属感,功不可没。

村民公约墙 ?vanke
4 用活动、媒介宣传营造社区精神
组织活动是营造社区归属感的有效途径。万科深谙此道,在业主入住初期,会举办以节日文化或体育活动为主题的社区活动,增进社区交往。村民日、村跑、村民市集、村晚等活动远近闻名。
同时,也支持业主自行发起活动,尤其是社区的意见领袖们,共同维护文化村的地方身份与邻里关系。
目前,良渚文化村内由村民自发成立的社团不下30个,丰富多彩的社区活动维系着邻里交往,同时也制造了人们对居住地的认同与归属感。
除了活动,媒介宣传也是社区营造手段之一。通过海报、宣传栏、小区内部刊物、自办报纸等形式加强社区成员对社区及邻里之间的了解。
2009年前后,在一位从事媒体工作的业主策划和倡导下,良渚文化村创办了一本名为《家书》的社区内刊,取“家书抵万金”之意,记录良渚文化村的人物、邻里间的生活故事,并向业主、媒体、企业、政府部门赠阅。
《家书》印量从最初的5000本逐年提升到了3万本,成为社区邻里之间交流的平台,更多业主也参与到策划、撰稿的过程中。杂志除了宣扬良渚文化村的美好生活价值理念外,也成为了品牌营销的载体以及民间社团交流的平台。
采编团队在制作杂志的过程中,结识了社区中更多的达人,促成了一些民间社团的成立,形成了更丰富的社区文化生态圈。
2016年,良渚文化艺术中心落成后,社区文化核心从《家书》落地到实体空间,《家书》编辑团队也顺势转化为文化艺术中心运营团队,开始组织一系列社区文化生态的衍生活动,包括沙龙分享会、展览等,为社区文化生态提供了更多的可能性。

社区商业广场 ?吕恒中
5、产业拓展与社区融合
从2009年开始,良渚文化村积极投入公共服务设施,成功地将开发定位从旅居转变为定居。在运营社区配套的过程中万科也在不断探索可持续的商业模式。
养老产业
结合良渚自然资源和地缘优势,开发了以随园嘉树为起点的一系列社区养老设施和服务产业,并把社区养老观念纳入开发标准和发展导向。
教育产业
在公立教育资源跟不上土地开发和人口增长节奏的背景下,万科积极投入学前教育、基础教育的设施建设及资源整合,结合社会需求开拓教育市场,开始系统性地经营横跨学制与非学制、倡导素质教育和全人教育的业务体系。
文旅产业
针对良渚独特的自然历史文化资源,协助地方政府开展良渚考古遗址的保护与开发,承担良渚博物院的规划建设、旅游资源及配套设施的开发运营,积极配合良渚文明申遗工程。
这些诞生于良渚文化村的“业务板块”互相合作互相渗透,深入社区日常生活。
例如,度假酒店在整个社区内扮演着文化村公共客厅的角色,提升社区知名度的同时也吸引着潜在客户,并且平衡了社区商业的收支。同时还协助教育板块开展“营地”活动,为大遗址保护开发提供进一步支援。
又如,养老机构随园嘉树内的社区老年大学“常青树学院”与安吉路良渚实验学校开展互动,合作进行口述史写作计划。社区中有活力、有故事的老人被请到文化艺术中心的“大屋顶”讲坛。

良渚文化村白鹭郡东鸟瞰 ?vanke
不同板块之间的合作打破了有形和无形的围墙,丰富了社区生活的容量,为多层次的互动搭建脉络,也保障着社区服务的永续经营。
07
结语
07
良渚文化村是一个伟大的社区,它很难再被复制。
首先,良渚文化村的基本面貌得益于高水准的规划。它从“人”的尺度与体验出发,尊重当地的环境,基于已有的文脉信息去创造真实的、人与人彼此联结的场所。
其次,良渚文化村的运营模式比较特殊。它是以一次性协议出让一万亩毛地,开发商代建基础设施,通过整体规划—分期建设的开发节奏,将所得利润陆续投入环境改善与公共服务。
开发商从开发建设并运营至今长达近20年,并尝试通过引进和培育养老、教育、文旅等产业来保证社区服务可持续运营。
再次,在行政管理上,良渚文化村形成了基层政府、地产商、物业、业主共治的管理格局和社区精神。
这种多元主体间的有效协商并不是一蹴而就的,而是长期通过上下双向的社区营造,鼓励社区业主在公共事务中积极参与与发声,唤醒当代人的公民意识,构成其对社区的归属感与参与感,从而促进一种共商共建共治的新型社区治理模式。

来源:房地产观察家,版权归原作者所有,转载好文在于增进业界交流;如有侵权请联系我们微信Qdzkup,会立即删除并表示歉意。谢谢!
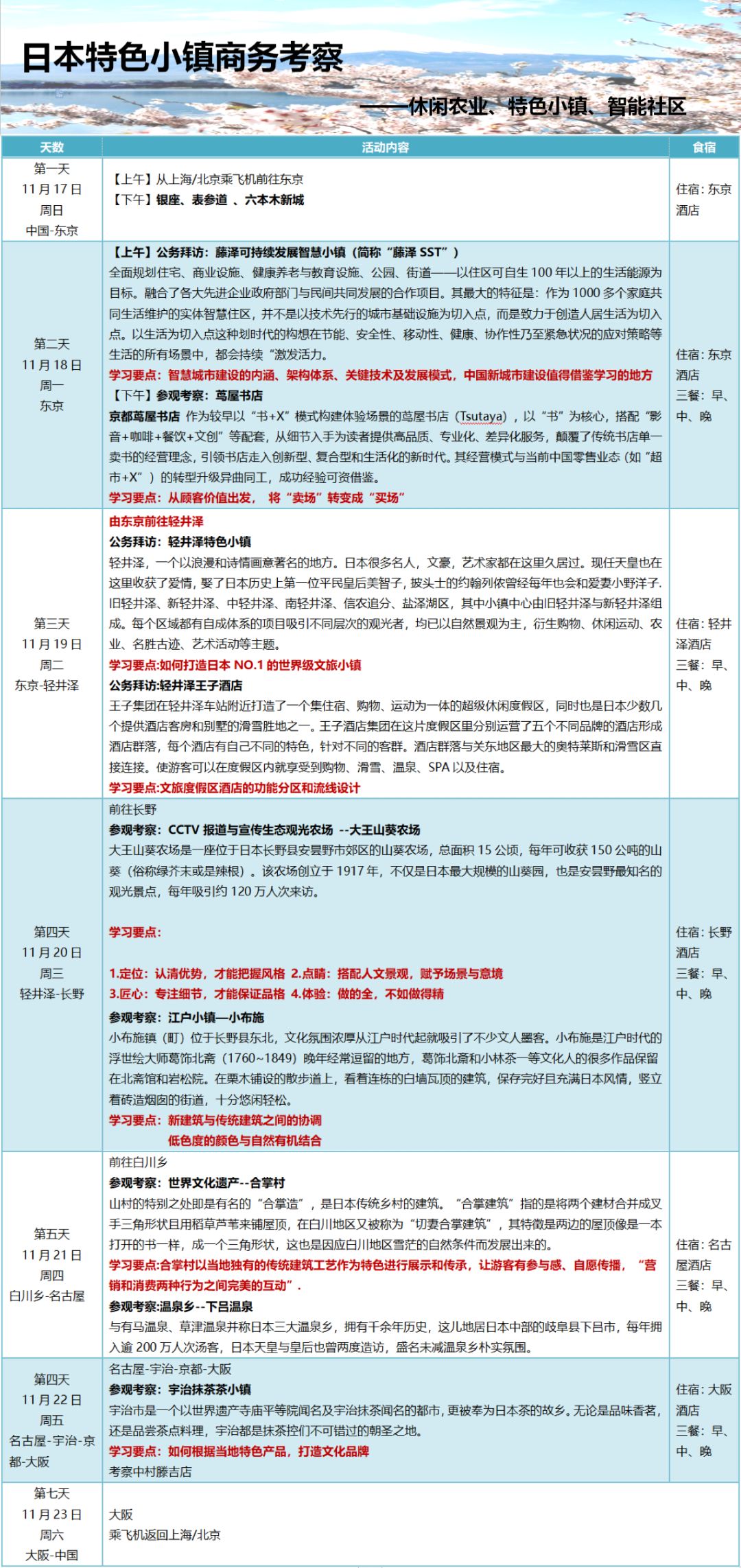
活 动 推 荐:11月17-23日&日本
特色小镇商务考察

活动咨询:18922252502 陈老师 (即微信)